Skip to main content
European Union logo
New European Bauhaus Prizes

Reed cabin

Basic information

Project Title

Reed cabin

Full project title

Reed cabin is a pilot project for local reed harvesting and use, a product and a toolkit

Category

Solutions for the co-evolution of built environment and nature

Project Description

In Central Europe's biggest freshwater lake, reed is one of the most important parts of the wildlife. Due to the artificially high water levels regular reed harvesting is one of the best ways to keep its quality where it is before it gets worse but last year only less than 10% of harvestable reed was cut. Reed cabin is not only a product which gives a base for beach attenders with shade and safety but also a system in which local harvesting makes possible to harvest as much reed as needed

Project Region

Balatonszárszó, Hungary

EU Programme or fund

No

Description of the project

Summary

Reed Cabin is a pilot project for local reed use at Lake Balaton, Hungary. It was made as a semester project at Moholy-Nagy University of Art and Design.
During my research phase I realized that reed is endangered, and the main reasons behind it are high water levels that make harvesting necessary and piers cutting through reed. Harvesting seemed like a problem I could reflect on as a designer so I found a use for reed, an annually renewable material. The key for harvesting the neccessary amount of reed is inviting local councils to join in for the job and use the reed, also create jobs while doing so.
Being a pilot project I wanted it to be representative, seen and used by as much people as possible - hence the beach use.
The cabin itself is a basic structure, which gives shade and a place for personal items. The frame is made of galvanized steel which is a durable material making a contrast with the annually regrowing reed. 

 

Key objectives for sustainability

Reed cabin is sustainable because it uses a material that regrows annually and the harvesting is not harmful, furthermore it is needed to maintain the quality of the water, wildlife and so on.
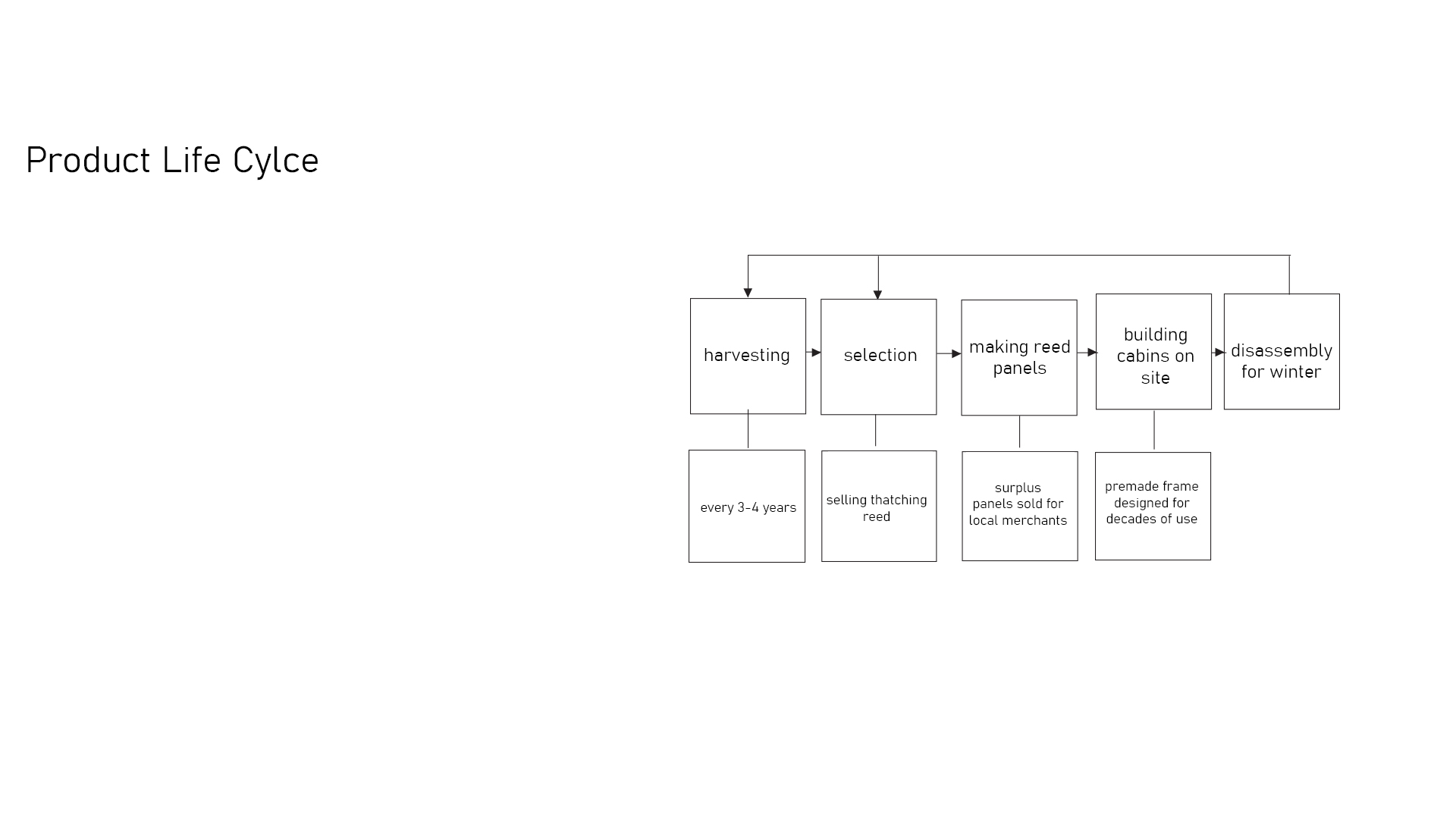
Harvesting reed is needed. no question about it and by local use there is no freight transportation involved CO^2 emmisions are kept low if not zero. 
The same reed is needed to be harvested in every 3 or 4 years, which is almost as long as I intended the reed panels life cycle on the cabin. After that reed can be made to briquettes and used in poor villages for heating, or composted.
The steel frame is durable and long lasting which is in my opinion can also be a key for sustainability.

Key objectives for aesthetics and quality

The simple structure with its variability makes a clear user experience. 
The use of the galvanised steel frame and reed panels creates a unique aesthetic value, a contrast between long lasting and renewable, warm and cold, rigid and flexibe.
Placing it on beaches and looking on the already harvested and living reed tells a story about the product cycle and the value of the material. 
The refracted light coming through the reed panels creates an interesting light play and feels natural.

Key objectives for inclusion

By inviting local municipalities to do the harvesting they can make enough money by selling thatching reed for exporters and thatchers. This way they could finance the people working in both the harvesting and in the panel making. The importance of this is that during winter season, towns around lake Balaton face hard times leaving many people without jobs. The inclusivity of the project that it could give jobs and skills in poor regions to people who might only have work to do during summer. 

Innovative character

Use of reed has a history in Europe but somehow it almost got lost. Reinventing the places and ways of using reed is a neccessary. Having such a valuable renewable material and not using it is a mistake. My project only uses reed in a simple ways but alternative and more experimental uses would be important in the future. 

Gallery