OSIAMO! [Let's dare!]
Basic information
Project Title
OSIAMO! [Let's dare!]
Full project title
OSIAMO! Verso il contratto di fiume Ombrone [LET’S DARE! Toward the Ombrone River Agreement]
Category
Regaining a sense of belonging
Project Description
How to regain a sense of belonging to a river basin after two floods?
The participative process toward the Ombrone River Agreement tries to answer to this challenge through a set of regional and local activities (co-design workshops, walks, school laboratories) aimed to restore the feeling of belonging of the river community, to re-establish the urban-rural linkages and to enhance the capability of the river communities to shape their future at both the local and regional level.
The participative process toward the Ombrone River Agreement tries to answer to this challenge through a set of regional and local activities (co-design workshops, walks, school laboratories) aimed to restore the feeling of belonging of the river community, to re-establish the urban-rural linkages and to enhance the capability of the river communities to shape their future at both the local and regional level.
Geographical Scope
Regional
Project Region
Ombrone river basin: region of Tuscany, provinces of Siena and Grosseto, 11 river municipalities among with two pilot projects where run in the municipalities of Buonconvento and Cinigiano, within two different provinces (Siena and Grosseto), Italy
Urban or rural issues
It addresses urban-rural linkages
Physical or other transformations
It refers to other types of transformations (soft investment)
EU Programme or fund
No
Description of the project
Summary
Two flooding events (2013 and 2015) affected the village of Buonconvento (Siena, Italy), where the historical city centre and the twentieth-century expansion were completely flooded and the regional railway line was destroyed together with a bridge, leading to the isolation of a whole settlement for more than six months.
After these flooding events, the “Committee for the enhancement of the landscape and environment of Buonconvento-CVPA” reached out to the institutions in charge of governing the territory and the river basin (Land Reclamation Consortium for the Ombrone Basin, Regional Civil Engineering Department, Province, Municipalities) in order to find the most appropriate way to face this kind of risk. These discussions with the institutions gave rise to the idea of setting up a River Agreement as a new form of bottom-up collaboration, targeted to rediscover a shared vision of commoning of the river system. To this end, the participatory process “OSIAMO! Verso il contratto di fiume Ombrone” was launched in November 2017 with the aim of 1) building a collective image of the waterside community; 2) defining a shared vision of territorial development, in reference both to the local specificities and the river basin as a whole, in relation to the renewed perception of the river as a resource and opportunity.
To interconnect these scales, a research-action pathway was settled with the university of Florence in order to convey institutional interest in the process and improve the perception of the river and its future of the citizens residing along its banks.
The project provided physical actions of regreening and regeneration of the urban-rural linkages through the exploitation of two pilot project that, through the co-design of physical transformations in both the built and rural environments, led to the definition of trekking pathways in Cinigiano and the realisation of the “Park gateway”, a peri-urban park connecting the river to the historical city centre.
After these flooding events, the “Committee for the enhancement of the landscape and environment of Buonconvento-CVPA” reached out to the institutions in charge of governing the territory and the river basin (Land Reclamation Consortium for the Ombrone Basin, Regional Civil Engineering Department, Province, Municipalities) in order to find the most appropriate way to face this kind of risk. These discussions with the institutions gave rise to the idea of setting up a River Agreement as a new form of bottom-up collaboration, targeted to rediscover a shared vision of commoning of the river system. To this end, the participatory process “OSIAMO! Verso il contratto di fiume Ombrone” was launched in November 2017 with the aim of 1) building a collective image of the waterside community; 2) defining a shared vision of territorial development, in reference both to the local specificities and the river basin as a whole, in relation to the renewed perception of the river as a resource and opportunity.
To interconnect these scales, a research-action pathway was settled with the university of Florence in order to convey institutional interest in the process and improve the perception of the river and its future of the citizens residing along its banks.
The project provided physical actions of regreening and regeneration of the urban-rural linkages through the exploitation of two pilot project that, through the co-design of physical transformations in both the built and rural environments, led to the definition of trekking pathways in Cinigiano and the realisation of the “Park gateway”, a peri-urban park connecting the river to the historical city centre.
Key objectives for sustainability
OSIAMO project proposed a participative process toward the Ombrone River Agreement, a voluntary pact for territorial governance within a river basin that has the intrinsic objective of integrating and territorialising sectoral policies into a multifunctional vision of the river, through processes that coordinate and supports local participation in constructing a new sense of community linked to the definition of a shared vision.
Sustainability is tush approached by conceiving the river as a blue and green infrastructure where combining the 3 dimensions of sustainability by integrating interventions for environmental protection and flood safety solutions with the needs of local development and fruition (Fig.1).
In order to define a shared vision, within the project three scenarios maps (Fig.2) were discussed, corresponding to the 3 main objectives of the project:
1) risk and infrastructures: conceiving an integrated system of large infrastructures and hydrogeological risk solutions
2) environmental and eco-systemic quality: river regeneration and networking of interventions for safeguarding the quality of water and river territories and the high environmental value of the river for biodiversity
3) fruition and local development: enhancing the role of the river as a common and a potential resource for local development
The final vision (Fig. 3) merged different ways of conceiving the river and its future, expressed by groups of expert (mainly form institutional bodies in charge of sectoral management) and non-expert stakeholders with differentiated and even contrasting local interests, and lead to an integrated perspective of the future of the river basin, merging an approach of risk mitigation with strategies and actions targeted to enhance both the environmental and ecological dimension of the territory and the anthropic dimension, calling for organising sustainable mobility and local development.
Sustainability is tush approached by conceiving the river as a blue and green infrastructure where combining the 3 dimensions of sustainability by integrating interventions for environmental protection and flood safety solutions with the needs of local development and fruition (Fig.1).
In order to define a shared vision, within the project three scenarios maps (Fig.2) were discussed, corresponding to the 3 main objectives of the project:
1) risk and infrastructures: conceiving an integrated system of large infrastructures and hydrogeological risk solutions
2) environmental and eco-systemic quality: river regeneration and networking of interventions for safeguarding the quality of water and river territories and the high environmental value of the river for biodiversity
3) fruition and local development: enhancing the role of the river as a common and a potential resource for local development
The final vision (Fig. 3) merged different ways of conceiving the river and its future, expressed by groups of expert (mainly form institutional bodies in charge of sectoral management) and non-expert stakeholders with differentiated and even contrasting local interests, and lead to an integrated perspective of the future of the river basin, merging an approach of risk mitigation with strategies and actions targeted to enhance both the environmental and ecological dimension of the territory and the anthropic dimension, calling for organising sustainable mobility and local development.
Key objectives for aesthetics and quality
The aesthetic within this project is concerned with the river landscape protection and enhancement, that is both the key objective of the OSIAMO project and the mission of the CVPA local committee that promoted the project.
Within this main goal, the OSIAMO project was targeted to two main objectives:
1) changing the common perception of the river Ombrone that, after the 2013 and 2015 floodings, was mainly centred on risk and fear
2) building up the river community, by creating situations for collaboration and activating or enhancing the capacity of future thinking through atelier sessions, workshops, and charrettes
The co-design activities carried out during the participatory design workshops held in the pilot cases of Cinigiano and Buonconvento helped to switch the common perception of flood risk to the perception of the river as a resource and an opportunity, understood by the different stakeholders in a variety of ways (development of tourism, biodiversity, accessible space for playing). The capacity to foresee direct transformations helped in setting clearly the issues and searching for integrated solutions.
Secondly, the participatory process helped the local communities to change their reference scale: the change of narratives, in both the press and public discourse (at conferences and meetings and in the 2019 electoral campaign) highlighted an actual expansion of the spatial imaginaries, in which the local context is part of the larger fluvial basin and the regeneration and development strategies are part of a broader framework guided by the shared vision of the river agreement. Given that one of the objectives of the participatory process was to build a “riverside community”, this change in spatial imaginaries provides perspectives concerning actions related to territorial animation and the operationalisation of the Action Plan through activities pursuing interaction between the regional and the local scale.
Within this main goal, the OSIAMO project was targeted to two main objectives:
1) changing the common perception of the river Ombrone that, after the 2013 and 2015 floodings, was mainly centred on risk and fear
2) building up the river community, by creating situations for collaboration and activating or enhancing the capacity of future thinking through atelier sessions, workshops, and charrettes
The co-design activities carried out during the participatory design workshops held in the pilot cases of Cinigiano and Buonconvento helped to switch the common perception of flood risk to the perception of the river as a resource and an opportunity, understood by the different stakeholders in a variety of ways (development of tourism, biodiversity, accessible space for playing). The capacity to foresee direct transformations helped in setting clearly the issues and searching for integrated solutions.
Secondly, the participatory process helped the local communities to change their reference scale: the change of narratives, in both the press and public discourse (at conferences and meetings and in the 2019 electoral campaign) highlighted an actual expansion of the spatial imaginaries, in which the local context is part of the larger fluvial basin and the regeneration and development strategies are part of a broader framework guided by the shared vision of the river agreement. Given that one of the objectives of the participatory process was to build a “riverside community”, this change in spatial imaginaries provides perspectives concerning actions related to territorial animation and the operationalisation of the Action Plan through activities pursuing interaction between the regional and the local scale.
Key objectives for inclusion
OSIAMO project promotes the definition of a River Agreement, a voluntary pact between administrations and citizens that mobilises participation by all the stakeholders along the riverside, beyond administrative boundaries and embracing different scales.
For this purpose, the project has involved different stakeholders and citizens in diverse manners:
- thematic workshops dedicated to stakeholders, associations, institutions at various scales and with different competencies, from risk management to landscape protection, from touristic promotion to social, cultural and sport activities (fig. 4)
- territorial animation activities and co-design workshops open to the citizens and involving local associations and institutions in Buonconvento and Cinigiano (fig.5-7 and 15)
- school participatory activities at all level (from the nursery to the college) aimed at enhancing the perception of the river and its fruition by the children (fig. 8-14).
Within the process, we also had to deal with conflicts on different visions of the river management and development, but we defined a general and shared riverside development framework through a decision-making process that promoted vertical or horizontal subsidiarity by overcoming the strictly technical and sectoral nature of the traditional forms of water governance based on top-down hierarchies.
Moreover, this process has contributed to the reactivation of a basin community that was broken up, by the reconstruction of know-how and identity-based knowledge linked to hydrogeological protection, the ecological enhancement of the river landscape and the development of multifunctional farming methods, through forms of inter-scalar governance motivated by social resilience.
The participative process has enabled a new societal model of resilient co-evolution of communities and landscape, by generating new urban and rural relationships, setting up local initiative networks and producing integrated development policies.
For this purpose, the project has involved different stakeholders and citizens in diverse manners:
- thematic workshops dedicated to stakeholders, associations, institutions at various scales and with different competencies, from risk management to landscape protection, from touristic promotion to social, cultural and sport activities (fig. 4)
- territorial animation activities and co-design workshops open to the citizens and involving local associations and institutions in Buonconvento and Cinigiano (fig.5-7 and 15)
- school participatory activities at all level (from the nursery to the college) aimed at enhancing the perception of the river and its fruition by the children (fig. 8-14).
Within the process, we also had to deal with conflicts on different visions of the river management and development, but we defined a general and shared riverside development framework through a decision-making process that promoted vertical or horizontal subsidiarity by overcoming the strictly technical and sectoral nature of the traditional forms of water governance based on top-down hierarchies.
Moreover, this process has contributed to the reactivation of a basin community that was broken up, by the reconstruction of know-how and identity-based knowledge linked to hydrogeological protection, the ecological enhancement of the river landscape and the development of multifunctional farming methods, through forms of inter-scalar governance motivated by social resilience.
The participative process has enabled a new societal model of resilient co-evolution of communities and landscape, by generating new urban and rural relationships, setting up local initiative networks and producing integrated development policies.
Results in relation to category
The OSIAMO project had many results, both in the form of material and immaterial outcomes.
The main result of the co-design activities held during the participatory process is the change of narratives, in both the press and public discourses, underlying a switch of the common perception of the river Ombrone: from risk and fear for a possible flood to a positive attitude toward the river as an opportunity to enjoy the river landscape and protect the river ecosystem. This has also led local cultural and sport associations to networking for organising integrated activities of territorial animation.
OSIAMO has become an important case study both at the regional and national level. During the implementation of the project, the Tuscany Region took the project as a good practice and disseminated its results.
At the national level, OSIAMO has been presented as best practice by the National Observatory of River Contracts of the Ministry of the Environment, in a national meeting in Rome (April 2019). The visioning process, as well, was one of the good practices showed within the 2019 exhibition at the national congress organised by the National Town Planning Institute (INU).
At the local level, the project led to a physical transformation of the built environment of Buonconvento. The masterplan defined during the co-design workshops allowed the Municipality to take part in several Regional and sectoral calls for funding for implementing the pilot project of the “River gateway park”. In particular, it took advantage of a Regional financing for the feasibility studio, and this was the base for the financing of the executive design of the park (fig. 22-23) and for its realisation, under the LAG Leader FESR-based regional funds. The construction of the gateway of the park has been concluded in June 2022 with an official inauguration with the mayor of Buonconvento, the representatives of the University, the Region, the Land Reclamation Consortium and the CVPA (Fig. 24).
The main result of the co-design activities held during the participatory process is the change of narratives, in both the press and public discourses, underlying a switch of the common perception of the river Ombrone: from risk and fear for a possible flood to a positive attitude toward the river as an opportunity to enjoy the river landscape and protect the river ecosystem. This has also led local cultural and sport associations to networking for organising integrated activities of territorial animation.
OSIAMO has become an important case study both at the regional and national level. During the implementation of the project, the Tuscany Region took the project as a good practice and disseminated its results.
At the national level, OSIAMO has been presented as best practice by the National Observatory of River Contracts of the Ministry of the Environment, in a national meeting in Rome (April 2019). The visioning process, as well, was one of the good practices showed within the 2019 exhibition at the national congress organised by the National Town Planning Institute (INU).
At the local level, the project led to a physical transformation of the built environment of Buonconvento. The masterplan defined during the co-design workshops allowed the Municipality to take part in several Regional and sectoral calls for funding for implementing the pilot project of the “River gateway park”. In particular, it took advantage of a Regional financing for the feasibility studio, and this was the base for the financing of the executive design of the park (fig. 22-23) and for its realisation, under the LAG Leader FESR-based regional funds. The construction of the gateway of the park has been concluded in June 2022 with an official inauguration with the mayor of Buonconvento, the representatives of the University, the Region, the Land Reclamation Consortium and the CVPA (Fig. 24).
How Citizens benefit
The project included a series of activities aimed at involving the citizens: semi-structured interviews, walks, focus groups, thematic groups, listening and animation activities, together with focus groups and design workshops in the schools of the two concerned municipalities, which involved more than 200 children and functioned as a catalyst to parents, involving families both directly and through the eyes of their children.
In the focus groups, each participant was asked to explain the problems relating to the river area and their expectations for the future, for both the local contexts of Cinigiano and Buonconvento and the entire basin; this effort to expand the horizon of the reference made it possible to contextualise site-specific questions and also to identify generalised questions about the whole basin.
The thematic workshops were based on the 3 scenario maps that, being even extreme (the contemporary flooding of the whole basin), merged different ways of conceiving the river, expressed by groups of expert (mainly form institutional bodies in charge of sectoral management) and lead to u a shared vision of its future.
Territorial animation activities (fig. 15) and co-design workshops held in Buonconvento and Cinigiano were conceived as moments of community engagement for defining pilot projects and implementing the action plan. The masterplan of the fluvial park in Buonconvento aimed at improving the usability of the territory in a renewed relationship between the river and the urban centre (fig. 16) through the definition of the “river gateway park”. The parish map of identity elements co-designed by the citizens in Cinigiano (fig. 17) lead to the definition of trekking paths, bike routes, access points to the river (fig.18-20).
In both cases the participants expressed their satisfaction with seeing the possibility of their ideas about the future being transposed and integrated with those of the other participants in a complex and integrated project.
In the focus groups, each participant was asked to explain the problems relating to the river area and their expectations for the future, for both the local contexts of Cinigiano and Buonconvento and the entire basin; this effort to expand the horizon of the reference made it possible to contextualise site-specific questions and also to identify generalised questions about the whole basin.
The thematic workshops were based on the 3 scenario maps that, being even extreme (the contemporary flooding of the whole basin), merged different ways of conceiving the river, expressed by groups of expert (mainly form institutional bodies in charge of sectoral management) and lead to u a shared vision of its future.
Territorial animation activities (fig. 15) and co-design workshops held in Buonconvento and Cinigiano were conceived as moments of community engagement for defining pilot projects and implementing the action plan. The masterplan of the fluvial park in Buonconvento aimed at improving the usability of the territory in a renewed relationship between the river and the urban centre (fig. 16) through the definition of the “river gateway park”. The parish map of identity elements co-designed by the citizens in Cinigiano (fig. 17) lead to the definition of trekking paths, bike routes, access points to the river (fig.18-20).
In both cases the participants expressed their satisfaction with seeing the possibility of their ideas about the future being transposed and integrated with those of the other participants in a complex and integrated project.
Physical or other transformations
It refers to other types of transformations (soft investment)
Innovative character
OSIAMO project is innovative in both the governance structure and the methodology.
The River Agreements are voluntary agreements that mobilise participation by all the stakeholders along the riverside in an agreement forged between administrations and citizens that extends beyond administrative boundaries and embraces institutional and non-institutional actors at different scales.
However, these processes are usually kicked off in a top-down governance context in which, having a river basin a regional or subregional dimension, the Region or the Basin Authority usually propose to the other stakeholders to engage within the process.
In this case, the Ombrone River Agreement is proposed by the CVPA local committee to the local and regional authorities.
Moreover, as a member of the local committee was the Director of the Regional Design Lab at the Department of Architecture, the University of Florence joined and co-financed the process within the frame of the “third mission” of the “civic” university.
The RA was thus approached as a form of voluntary collective strategic planning practice in which the joint effort of the University and the local community has led to define a shared vision of both the basin and its local realities.
Also the methodology (see next point) is innovative because the Regional Design approach applied during the process has led the local communities to appreciate the basin dimension and to understand the contribution of the local citizens, associations and authorities to the management of the flood as a common.
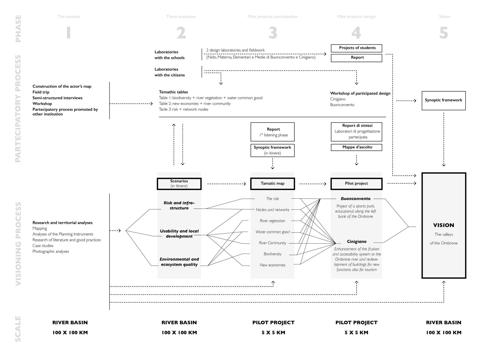
The regional design approach is based on a trans-scalar process of visioning in which, referring to the whole basin area and thinking about its future with a big vision. Within this big vision, pilot project in local context (the villages on the river banks) are the places where prototyping change. These prototypes are then transferred to the larger area of the river basin, by scaling up changes (fig. 25).
The River Agreements are voluntary agreements that mobilise participation by all the stakeholders along the riverside in an agreement forged between administrations and citizens that extends beyond administrative boundaries and embraces institutional and non-institutional actors at different scales.
However, these processes are usually kicked off in a top-down governance context in which, having a river basin a regional or subregional dimension, the Region or the Basin Authority usually propose to the other stakeholders to engage within the process.
In this case, the Ombrone River Agreement is proposed by the CVPA local committee to the local and regional authorities.
Moreover, as a member of the local committee was the Director of the Regional Design Lab at the Department of Architecture, the University of Florence joined and co-financed the process within the frame of the “third mission” of the “civic” university.
The RA was thus approached as a form of voluntary collective strategic planning practice in which the joint effort of the University and the local community has led to define a shared vision of both the basin and its local realities.
Also the methodology (see next point) is innovative because the Regional Design approach applied during the process has led the local communities to appreciate the basin dimension and to understand the contribution of the local citizens, associations and authorities to the management of the flood as a common.
The regional design approach is based on a trans-scalar process of visioning in which, referring to the whole basin area and thinking about its future with a big vision. Within this big vision, pilot project in local context (the villages on the river banks) are the places where prototyping change. These prototypes are then transferred to the larger area of the river basin, by scaling up changes (fig. 25).
Disciplines/knowledge reflected
Given the multi-faceted nature of the Ombrone River Agreement, many disciplines, knowledge fields and related planning instruments, policies and financing where reflected into the project: water and soil protection, ecosystem, environment and landscape protection, territorial development, tourism, agricultural development, cultural and social animation.
Each of the involved stakeholders contributed to the process with its point of view and with its vision of the future of the river basin.
All these points of view were merged and summarized by the Regional Design Lab of the Department of Architecture of the University of Florence, by referring to strategic planning and visioning methods proper of the spatial planning discipline. The participative process was supported by a scenario setting based on Regional Design methodologies and on participatory techniques concerned with future literacy and co-design within the two pilot project along the river (the municipalities of Buonconvento and Cinigiano, respectively in the provinces of Siena and Grosseto).
Each of the involved stakeholders contributed to the process with its point of view and with its vision of the future of the river basin.
All these points of view were merged and summarized by the Regional Design Lab of the Department of Architecture of the University of Florence, by referring to strategic planning and visioning methods proper of the spatial planning discipline. The participative process was supported by a scenario setting based on Regional Design methodologies and on participatory techniques concerned with future literacy and co-design within the two pilot project along the river (the municipalities of Buonconvento and Cinigiano, respectively in the provinces of Siena and Grosseto).
Methodology used
In order to re-built the river community and to define a shared vision for the basin, the main objectives of the methodology design were to make visible the basin area and to enable citizens and stakeholders to image a future development for it (future literacy).
This is why the participative process was accompanied by a parallel and complementary process of action-research through regional design (fig. 26).
The joint action of the Committee and the University followed the “Regional Design” transcalar methodology. The scale of the work, from the analysis to the project, has followed an oscillating trend from the large scale up to the local one, then returning to the scaling up of the results for the entire river basin (fig. 25).
The design approach for the river basin was assisted through the technique of "scenario construction", and the 3 scenario maps (Fig.2) elaborated for the Ombrone river enabled the discussion among stakeholders on the thematic tables.
At the local scale, within the pilot cases of Buonconvento and Cinigiano, a series of participatory co-design workshops engaged citizens, association and stakeholders in a collective reflection on the impact of these scenarios in the area and on possible intervention strategies, that led to define local operational projects.
Finally, the co-design laboratories with the schools added to the process the children’s point of view, even disruptive and able to overcome path dependencies.
The participatory design workshops promoted the reconciliation of the divergent large-scale scenarios in an integrated design perspective, by focusing on concrete problematics which affected a specific territorial portion of the river basin
The added value of this approach concerns the fact that the use of representations of the future of territories within decision-making processes has helped in making the river community and its aspiration visible and in defining operational strategies both at the local and basin level.
This is why the participative process was accompanied by a parallel and complementary process of action-research through regional design (fig. 26).
The joint action of the Committee and the University followed the “Regional Design” transcalar methodology. The scale of the work, from the analysis to the project, has followed an oscillating trend from the large scale up to the local one, then returning to the scaling up of the results for the entire river basin (fig. 25).
The design approach for the river basin was assisted through the technique of "scenario construction", and the 3 scenario maps (Fig.2) elaborated for the Ombrone river enabled the discussion among stakeholders on the thematic tables.
At the local scale, within the pilot cases of Buonconvento and Cinigiano, a series of participatory co-design workshops engaged citizens, association and stakeholders in a collective reflection on the impact of these scenarios in the area and on possible intervention strategies, that led to define local operational projects.
Finally, the co-design laboratories with the schools added to the process the children’s point of view, even disruptive and able to overcome path dependencies.
The participatory design workshops promoted the reconciliation of the divergent large-scale scenarios in an integrated design perspective, by focusing on concrete problematics which affected a specific territorial portion of the river basin
The added value of this approach concerns the fact that the use of representations of the future of territories within decision-making processes has helped in making the river community and its aspiration visible and in defining operational strategies both at the local and basin level.
How stakeholders are engaged
Created on the basis of strategic and negotiated planning, the participative process toward the Ombrone River Agreement aimed at integrating wide-ranging subjects (water and soil protection, environmental and landscape protection, territorial development) at both local and basin scale, by defining strategies and actions to orient local and regional planning, programmes and policies and to attract combined forms of funding. Tush, the project has involved:
- the joint action of the local Committee CVPA (with its previous president, Riccardo Conti) and the University of Florence, Dept. of Architecture, Regional Design Lab (Director Valeria Lingua), that supported the CVPA at both the methodological and institutional level
- different institutions in charge of the management of the territory, which sector-based competencies concerning the mitigation of the hydraulic risk and the landscape protection (Tuscany Region, Basin Authority, Land Reclamation Consortium, Civil Engineering Department, Provinces of Siena and Grosseto)
- a national environmental association (Legambiente)
- cultural and sport associations (Terramare, Amici di Murlo, Associazione Poggi del Sasso)
- the children of the primary and secondary schools of Buonconvento and Cinigiano
- citizens of Buonconvento, Cinigiano and other river municipalities, contributing with local knowledge and a positive attitude toward the future of the river.
Each of these stakeholders has contributed with different, even contrasting, images of the river and its future, and with different ways of engagement within the action plan (fig. 21).
After the signature of the river agreement on September 2018, the implementation of this multi-level/actors process was time consuming, but issues and interests ranging from riverside safety and sustainability to interactive local development are now becoming operative (see the river gateway park), in a decision-making process involving as many different stakeholders as possible.
- the joint action of the local Committee CVPA (with its previous president, Riccardo Conti) and the University of Florence, Dept. of Architecture, Regional Design Lab (Director Valeria Lingua), that supported the CVPA at both the methodological and institutional level
- different institutions in charge of the management of the territory, which sector-based competencies concerning the mitigation of the hydraulic risk and the landscape protection (Tuscany Region, Basin Authority, Land Reclamation Consortium, Civil Engineering Department, Provinces of Siena and Grosseto)
- a national environmental association (Legambiente)
- cultural and sport associations (Terramare, Amici di Murlo, Associazione Poggi del Sasso)
- the children of the primary and secondary schools of Buonconvento and Cinigiano
- citizens of Buonconvento, Cinigiano and other river municipalities, contributing with local knowledge and a positive attitude toward the future of the river.
Each of these stakeholders has contributed with different, even contrasting, images of the river and its future, and with different ways of engagement within the action plan (fig. 21).
After the signature of the river agreement on September 2018, the implementation of this multi-level/actors process was time consuming, but issues and interests ranging from riverside safety and sustainability to interactive local development are now becoming operative (see the river gateway park), in a decision-making process involving as many different stakeholders as possible.
Global challenges
The project addresses the challenges enhanced by the UN 2030 Agenda for Sustainable Development by providing a place-based interpretation of the Sustainable Development Gaols for the Ombrone river basin.
Within the outputs of OSIAMO project, VISION 1.Risk and infrastructure address the needs to promote the sustainable management and efficient use of natural resources (SDG 12.2) and strengthen resilience and adaptive capacity to climate-related hazards and natural disasters (13.1) by ensuring improved rights to managing and controlling land and natural resources in the river basin (1.4) and strengthening the capacity for adaptation to social and environmental changes (2.4)
VISION 2.Environmental and eco-systemic quality address the need to increase water-use efficiency and ecosystem protection and restoration in the river basin and to strengthen resilience of aquatic ecosystems (SDG6.6) by supporting and strengthen the participation of local communities in improving water management (6.B), conserving and protecting river ecosystems (15.1), reducing land degradation (15.3) and protecting biodiversity and habitats (15.5)
VISION 3.Fruition and local development are aimed at providing a healthy life environment (3) where water and soil pollution can be reduced (3.9). Local actions are aimed to protect cultural and natural heritage associated with the river landscape (11.4), build resilience to water-related disasters (11.5) and provide universal access to safe, inclusive and accessible, green and public spaces (11.7)
OSIAMO project also provides local answers to the claim of the New Leipzig Charter (2020) of the EU for enhancing the quality of public spaces including green and blue infrastructures, that should be inclusive, affordable, safe and accessible for all. The project improved skills and capacity of all citizens and stakeholders for their empowerment in acting for the improvement of the river management and development as a common good.
Within the outputs of OSIAMO project, VISION 1.Risk and infrastructure address the needs to promote the sustainable management and efficient use of natural resources (SDG 12.2) and strengthen resilience and adaptive capacity to climate-related hazards and natural disasters (13.1) by ensuring improved rights to managing and controlling land and natural resources in the river basin (1.4) and strengthening the capacity for adaptation to social and environmental changes (2.4)
VISION 2.Environmental and eco-systemic quality address the need to increase water-use efficiency and ecosystem protection and restoration in the river basin and to strengthen resilience of aquatic ecosystems (SDG6.6) by supporting and strengthen the participation of local communities in improving water management (6.B), conserving and protecting river ecosystems (15.1), reducing land degradation (15.3) and protecting biodiversity and habitats (15.5)
VISION 3.Fruition and local development are aimed at providing a healthy life environment (3) where water and soil pollution can be reduced (3.9). Local actions are aimed to protect cultural and natural heritage associated with the river landscape (11.4), build resilience to water-related disasters (11.5) and provide universal access to safe, inclusive and accessible, green and public spaces (11.7)
OSIAMO project also provides local answers to the claim of the New Leipzig Charter (2020) of the EU for enhancing the quality of public spaces including green and blue infrastructures, that should be inclusive, affordable, safe and accessible for all. The project improved skills and capacity of all citizens and stakeholders for their empowerment in acting for the improvement of the river management and development as a common good.
Learning transferred to other parties
Different elements of this project could be transferred to other River agreement experiences and, in general, to large-area multilevel participative processes involving a multiplicity of actors at a regional level.
- the governance structure, that has been built-up starting from a very little local committee concerned with environmental and landscape protection issues. This bottom-up kick off to the process demonstrates that even a teardrop can be a waterfall in building the river community and promoting its empowerment;
- the partnership between the committee and the University, who played both the role of authoritative referent for regional authorities and of active promoter of the process, whose task was to simultaneously provide learning and actively participate in the learning process. On the one hand, the University and the Regional Design Lab provided knowledge and methods of visioning which represented useful bases for the participative process and for stimulating future thinking. On the other hand, this action-research case demonstrates that knowledge and methods of these disciplines not only shape teaching and research, but can encourage the “engagement” of the University itself in territorial governance processes, therefore developing the function of a “civic university”;
- the methodology of joining a participatory process with a visioning approach at both the regional and local scale can be transferred to a plethora of wide-scale multi-actor processes in which participatory processes and visioning practices can help to start with a big, ambitious and innovative vision, to prototype the ideas at the local level and then to re-scale up faster and faster and at a larger scale:
- the target of the process, that at a regional scale should be really inclusive and consider institutional and socio-economic stakeholders, associations and citizens at all scales and in all their life phase (this process involving children at school, adults and elderly people).
- the governance structure, that has been built-up starting from a very little local committee concerned with environmental and landscape protection issues. This bottom-up kick off to the process demonstrates that even a teardrop can be a waterfall in building the river community and promoting its empowerment;
- the partnership between the committee and the University, who played both the role of authoritative referent for regional authorities and of active promoter of the process, whose task was to simultaneously provide learning and actively participate in the learning process. On the one hand, the University and the Regional Design Lab provided knowledge and methods of visioning which represented useful bases for the participative process and for stimulating future thinking. On the other hand, this action-research case demonstrates that knowledge and methods of these disciplines not only shape teaching and research, but can encourage the “engagement” of the University itself in territorial governance processes, therefore developing the function of a “civic university”;
- the methodology of joining a participatory process with a visioning approach at both the regional and local scale can be transferred to a plethora of wide-scale multi-actor processes in which participatory processes and visioning practices can help to start with a big, ambitious and innovative vision, to prototype the ideas at the local level and then to re-scale up faster and faster and at a larger scale:
- the target of the process, that at a regional scale should be really inclusive and consider institutional and socio-economic stakeholders, associations and citizens at all scales and in all their life phase (this process involving children at school, adults and elderly people).
Keywords
river agreement
participatory co-design
river community
river as a common
green and blue infrastructures